A variação de plural no SN como um indexador de identidade
Resumo
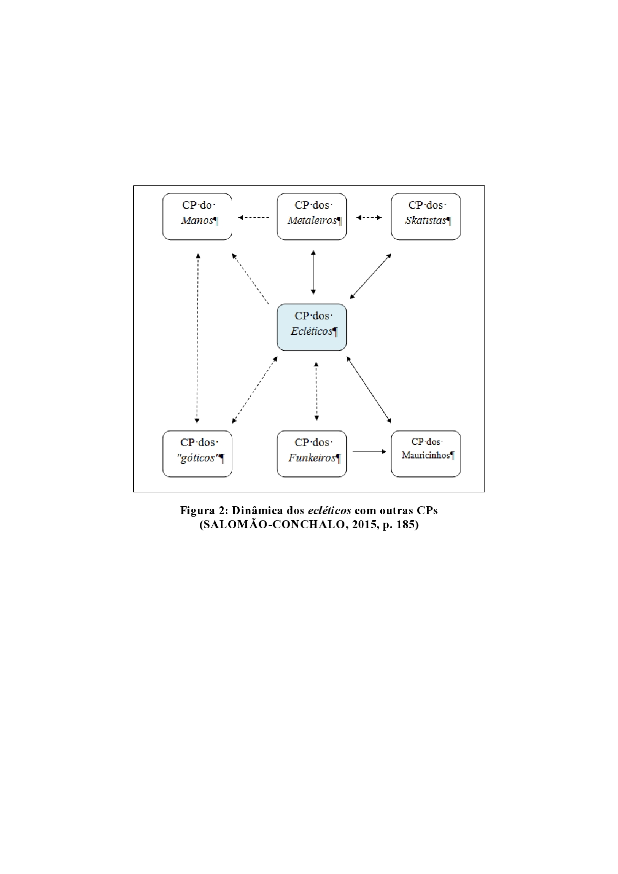
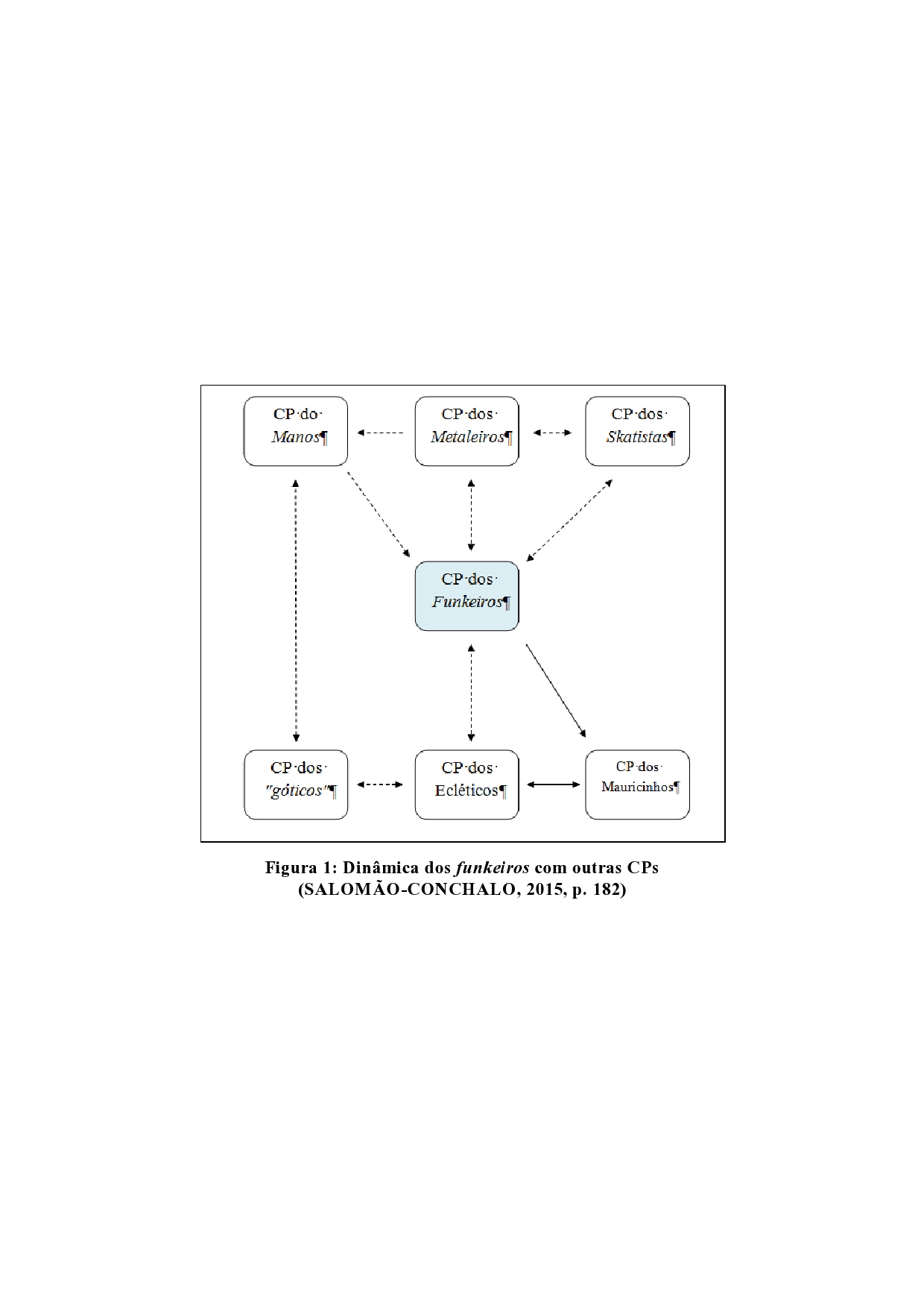
Eckert (2000) inaugurou uma nova tendência na Sociolinguística ao propor um conceito renovado de regra variável, que passou a constituir o espaço privilegiado da construção do significado social. No âmbito desse quadro teórico, estabeleceu-se como objetivo para este trabalho a análise das dinâmicas e das práticas sociais de dois grupos de estudantes, ideologicamente opostos, funkei-ros e ecléticos, para examinar como o processo variável de concordância nomi-nal pode consistir num campo de significados potenciais, ou seja, um campo indexical, para a construção de identidade. Os resultados encontrados mostraram que os padrões de variação não se desdobram simplesmente a partir da posição estrutural do falante em um sistema em que seu lugar social está predetermina-do, mas que o processo variável de concordância nominal nas comunidades de prática faz parte de uma produção estilística ativa de diferenciação social.
Downloads
Referências
AMARAL, A. O dialeto caipira: gramática, vocabulário. São paulo: Editora Anhembi Limitada, 1955 [1920].
BAUMAN, Z. Identidade. Rio de Janeiro: Jorge Zahar, 2005.BELL, A. Language style as audience design. Language in Society, Cambridge, v. 13, n. 2, p. 145-204, June 1984.
CAMACHO, R. G. Da linguística formal à linguística social. São paulo: parábola, 2013.
CAMACHO, R. G.; SALOMãO, M. H. Competing motivation and number varia-tion. Studies in Hispanic and Lusophone Linguistics, v. 8, n. 2, p. 285-315, Sept. 2015.
COUPLAND, N. Style: language variation and identity. Cambridge: Cambridge university press, 2007.
DAYRELL, J. A escola “faz” as juventudes? Reflexões em torno da socialização juvenil. Educação e Sociedade, Campinas, v. 28, n. 100 – especial, p. 1105-1128, out. 2007. ECKERt, p. Linguistic variation as social practice. Oxford: Blackwell, 2000.
ECKERt, p. Variation, convention, and social meaning. paper presented at the Annual Meeting of the Linguistic Society of America. Oakland, 2005.
ECKERt, p. Variation and the indexical field. Journal of Sociolinguistics, v. 12, n. 4, p. 453-476, 2008.ECKERt, p. three waves of variation study: the emergence of meaning in the study of sociolinguistic variation. Annual Review of Anthropology, n. 41, p. 87-100, 2012.
FIAMENGUI, A. H. R. A marcação de pluralidade no SN na fala e na escrita de adolescentes da região de São José do Rio Preto. 160 f. 2011. dissertação (Mes-trado em Estudos Linguísticos)–universidade Estadual paulista “Júlio de Mes-quisa Filho”, São José do Rio preto, 2011.
FREiTAG, R. M. K. dissecando a entrevista sociolinguística: estilo, sequência discursiva e tópico. In: GÖRSKI, E. M. et al. (Org.). Variação estilística: reflexões teórico-metodológicas e propostas de análise. Florianópolis: Insular, 2014. p. 123-140.
FREITAG, R. M. K. de comunidades de fala a comunidades de prática: investi-gando a dimensão estilística da variação. In: HORA, d. et al. (Org.). Identidade social e contato linguístico no português brasileiro. Rio de Janeiro: EduERJ, 2015. p. 101-121.
FREITAG, R. M. K.; MARtINS, M. A.; tAVARES, M. A. Banco de dados sociolin-guísticos do português Brasileiro e os estudos de terceira onda: potencialidades e limitações. Alfa, São paulo, v. 56, n. 3, p. 917-944, 2012.
GONÇALVES, S. C. L. projeto ALIp (Amostra Linguística do Interior paulista): questões teóricas e metodológicas sobre a constituição de um banco de dados de língua falada. In: tAGNIN, E. O.; VALE, O. A. (Org.). Avanços da linguística de corpus no Brasil. São paulo: Humanitas, 2008. p. 217-245.
GÖRSKI, E. M.; VALLE, C. R. M. A variação estilística em entrevistas sociolin-guísticas: uma (re)leitura do modelo laboviano. In: GÖRSKI, E. M. et al. (Org.). Variação estilística: reflexões teórico-metodológicas e propostas de análise. Flo-rianópolis: Editora Insular, 2014. p. 67-92.
GuY, G. R. Variation in the group and the individual: the case of final stop de-letion. In: LABOV, W. (Ed.). Locating language in time and space. New York: Academic press, 1980. p. 1-36.HORA, d. da. Estilo: uma perspectiva variacionista. In: GÖRSKI, E. et al. (Org.). Variação estilística: reflexões teórico-metodológicas e propostas de análise. Florianópolis: Insular, 2014. p. 19-30.
LABOV, W. The social stratification of English in New York City. 2. ed. Cam-bridge: Cambridge university press, 2006. LABOV, W. Padrões sociolinguísticos. São paulo: parábola Editorial, 2008 [1972].
LEITE, C. M. B. O. Atitudes linguísticas: a variante retroflexa em foco. 150 p. 2004. dissertação (Mestrado em Linguística)–universidade Estadual de Campi-nas, Campinas, 2004.MILROY, L. Language and social networks. Oxford: Blackwell, 1987 [1980].
RUBIO, C. F. A concordância verbal na língua falada na região noroeste do Es-tado de São Paulo. 140 f. 2008. dissertação (Mestrado em Estudos Linguísti-cos)–universidade Estadual paulista “Júlio de Mesquista Filho”, São José do Rio preto, 2008.
SALOMãO, M. H. A variação de pluralidade nas estruturas predicativas da va-riedade falada na região de São José do Rio Preto. 162 f. 2010. dissertação (Mestrado em Estudos Linguísticos)–universidade Estadual paulista “Júlio de Mesquita Filho”, São José do Rio preto, 2010.
SALOMãO-CONCHALO, M. H. A variação estilística na concordância nominal e verbal como construção de identidade social. 314 f. 2015. tese (doutorado em Estudos Linguísticos)–universidade Estadual paulista “Júlio de Mesquita Fi-lho”, São José do Rio preto, 2015.
SEVERO, C. G. Estilo, variação linguística e discurso. In: GÖRSKI, E. M. et al. (Org.). Variação estilística: reflexões teórico-metodológicas e propostas de análi-se. Florianópolis: Insular, 2014. p. 31-50.
SILVERSTEIN, M. Indexical order and the dialectics of sociolinguistic life. Lan-guage and Communication, v.23, n. 3-4, p. 193-229, July/Oct. 2003.
TAGLIAMONtE, S. A.; ROBINSON, J. S.; LAWRENCE, H. R. GOLDVARB 2001:a multivariate analysis application for Windows. 2001.
TAVARES, M. A. Variação estilística e gênero textual: o caso dos gêneros textu-ais produzidos no macrogênero entrevista sociolinguística. In: GÖRSKI, E. et al. (Org.). Variação estilística: reflexões teórico-metodológicas e propostas de análi-se. Florianópolis: Insular, 2014. p. 203-224.
VIEIRA, S. R. Variação estilística e ordem dos clíticos pronominais: a influência dos gêneros textuais e dos veículos jornalísticos. In: GÖRSKI, E. M. et al. (Org.). Variação estilística: reflexões teórico-metodológicas e propostas de análise. Flo-rianópolis: Insular, 2014. p. 281-302.
WENGER, E. Comunidades de práctica: aprendizaje, significado e identidad. Barcelona: paidós, 2001.WHYtE, W. F. Sociedade de esquina. Rio de Janeiro: Jorge Zahar, 2005.
WOLFRAM, W. A sociolinguistic description of Detroit negro speech. Washington, dC: Center for applied Linguistics, 1969.
Downloads
Arquivos adicionais
Publicado
Como Citar
Edição
Seção
Licença
Copyright (c) 2016 Todas as Letras - Revista de Língua e Literatura

Este trabalho está licenciado sob uma licença Creative Commons Attribution-NonCommercial 4.0 International License.
Os direitos autorais dos artigos publicados na Todas as Letras pertencem aos autores, que concedem à Universidade Presbiteriana Mackenzie os direitos exclusivos de publicação do conteúdo. É vedada sua reprodução total ou parcial sem a devida autorização da Comissão Editorial, exceto para estudo e pesquisa.

